nextupprevious
Next:Realization of our conceptUp:The architecture of anPrevious:Our protocol view of

Details of our QoS-management and resource-reservation concept

The objective of the developed QoS-management and resource-reservation concept is the allocation, adaptation and management of the main resources that are required by the MNs in the wireless network to transfer the data flows of their corresponding advanced multi-media and Web applications subject to mobility and quality of service constraints (see Fig. 3). We assume that the multi-media applications are capable to adapt their required bandwidth by means of an advanced coding technology to a certain extent according to control signals emitted by a data-stream management component of the new architecture. Since the resource reservation should be performed transparently for each such application without the integration of sophisticated additional control functionality, we expect that the latter only specifies its main requirements such as bandwidth, delay and loss rates, signals these items to the management component and waits for the response containing the granted resources (see Fig. 2). The applications should only be able to generate, receive and process the data flows of their connections with varying discrete levels of quality and complexity. The main complexity measure is, of course, the bit rate of a source. Apart from such adaptive or context-sensitive applications, e.g. those arising from location-based services, standard Internet applications like http, ftp and smtp with their associated client-server traffic must additionally be able to transfer their data flows across the network infrastructure without reserving any resources.
To satisfy these diverse requirements of co-existing adaptive and standard applications, the developed programming model uses an abstraction with three layers: the standard and adaptive applications, the resource-management and QoS-adaptation level called QoS-services-trading, and the integrated connection and flow layer (see Figs. 2, 3). The latter is called network interface. It provides an abstraction of the transport and network layers and their corresponding signaling and data flows at the mobile nodes and the nodes of the acces infrastructure such as the APs. Data flows of the applications are transported across these components. Moreover, the control functionality of these lower layers, e.g. reservation agents and bandwidth broker, traffic classifier, meter and shaper, packet scheduling and marking as well as buffer management, that is implemented in a distributed manner at the network elements to handle the QoS requirements at the connection, flow and packet levels can be adjusted by the network interface.
It is the goal of the QoS-management and resource-reservation layer to allocate, monitor, and manage the resources of the wireless network elements and to distribute their capacities in a fair manner among the competing applications and the associated data flows of their connections. The basic components performing these tasks are called data-stream management at the MNs and resource management at the nodes of the access infrastructure. They handle the signaling of the requirements, the resource allocation, adaptation and management processes. The adaptation functions are of utmost importance to cope with three major obstacles of the wireless domain: the changes of the APs by the MNs, the varying number of MNs, their invoked applications, corresponding connections and active data flows in a microcell as well as the basic changes in the wireless environment itself. The latter influence the data transfer significantly, i.e. the changing signal quality and handover during the movement of an MN must be taken into account. Trigger signals, e.g. a handoff indication, or the evaluation of link metrics like SIR, BER, PDU-loss, seized channel identifier, and specific control messages of lower layers can be used to notify the application level about the required immediate or delayed adaptation of its flow-generation processes.
The data-stream management performs these tasks at an MN. To get the information required for the adaptation processes, it is supported by a monitoring component. The latter gains its knowledge by communicating with the real network entities over the network interface. It is an abstraction of those components already available in mobile terminals of second generation networks, e.g. the control processes monitoring the signal-strength, noise, BER and PDU-loss along the forward and backward paths of data flows over the air interface, and the movement-detection and location-identification processes. By these means the location of a terminal and the potential change of a microcell and its association to an AP due to a horizontal, or even vertical, handoff can be identified. Hence, the monitoring component can also provide control information and an interface for location-management and service-management components at higher layers below the applications if location-dependent services are supported (see Fig. 2). In this respect it is the key issue of our performed measurement study to identify the most effective and most sensitive control information arising from the flow layer that can be used to govern the adaptation of the application layer (see Sec. 3.2).
The peer entity of the data-stream management in the access network called resource management can be available at each node, particularly the APs, or only at central nodes, e.g. residing in the RNCs of an UTRAN in UMTS or the same router as the mobility agent in a Mobile IP environment, provided that appropriate signaling mechanisms are available (cf. [9]). Broadcasting is used by the resource management to inform all nodes of the access network about its location within a management domain, e.g. a subnetwork within a WLAN architecture (see Sec. 3). In our concept, we support a mobile-assisted centralized resource-reservation concept. This means that the data-stream management signals the requested resource consumption of a data flow of a connection to the resource management. The latter has a centralized or distributed view of the resource reservation of all those microcells potentially affected by the flow and computes the granted resources like the assigned bandwidth. It guarantees the fair sharing of spare resources among all competing flows of the same quality-of-service (QoS) class, e.g. all flows traversing the same queue of the controlled-load class of Intserv at the link of a port leaving an AP in some direction (cf. [18, p. 536f]). The results of the reservation process are transferred to the requesting data-stream management unit. It can then initiate further control actions and inform the adaptive application to adjust its requirements if the requested terms, e.g. bandwidth requirements, cannot be met. Moreover, it will inform involved MNs about the granted resources, e.g. senders like correspondent hosts of a session in Mobile IP.
In the first phase, our concept only handles the bandwidth reservation process of point-to-point connections since delay and loss requirements can be easily satisfied using measurement-based CAC algorithms derived from bufferless models of links. They can describe both the segments within the infrastructure of the access network and the logical transport channels over the air interface. More realistic models of the latter can incorporate varying channel rates depending on the link state and the used error recovery mechanisms (cf. [13]). Furthermore, the reservation process can be extended to incorporate buffer requirements as well if fluid-flow models are applied in the reservation processes (cf. [13]). In our concept the requested bandwidth is specified by a minimal and maximal data rate that is required at the network layer. The sender and receiver of a point-to-point connection are identified by their corresponding IP adresses and port numbers (see Fig. 4).

Figure 4: Wireless scenario of resource reservation within a basic service area.

Considering the actual actors at the distributed control instances residing at the session, flow and packet levels of the protocol stack of the MNs and the active nodes of the access network, appropriate control commandos and their parameters are passed by means of an intermediate mediator component called network-interface control. It translate the invocation messages of the management component into corresponding control actions that are transferred to the network-interface. Changes of the allocations, e.g. the addition of new bandwidth after the handoff of a flow to a new AP at the old interface and the reduction of the latter at the new interface among all competing flows due to the fair sharing concept (see Fig. 9), are signalled by the data-management and translated into control actions of the network interface by the network-interface control.
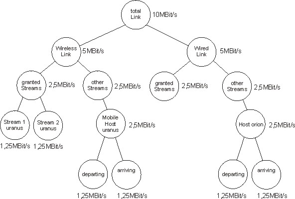
In our concept we use class-based queueing (CBQ) to manage the assigned resources of the interfaces and flows and to control their scheduling (see Fig. 5). By these means flow separation is achieved and, furthermore, leacky-bucket type filtering can be applied to police these admitted flows (cf. [15]). The resources like the bandwidth of the wireless and wired links of the access infrastructure are handled separately of each other, but in the same CBQ data structure to provide a unique view and to support efficient, but most probably different allocation algorithms for both parts.


\includegraphics[width=8.8cm]{figures/tree10.eps}
Figure 5: Hierarchical ordering of flow classes of the reservation tree at the foreign agent (FA) running at a host orion in the access infrastructure (see Fig. 4).


nextupprevious
Next:Realization of our conceptUp:The architecture of anPrevious:Our protocol view of
Bachmann

2002-02-21